4G63 Engine

4G63 Engine





Information on the Mitsubishi 4G63 engine. The focus is on DOHC Turbo models only.


General Information

Cylinders
4
Displacement
1998 cc / 121.9 ci
Firing Order
1,3,4,2

Model Variants

There are a number of variants of the 4G63 engine.

Galant VR4 / Eclipse 1G

7.8:1 comp, dual intake runner "Cyclone" on some models, LHS engine location, dual-post waste spark ignition.

RVR

Same as EVO 1-3 with smaller turbo

EVO 1 and 2

8.5:1 comp, injectors, 7500rpm limit,

EVO 3

9.0:1 comp, larger turbo

EVO 4 and 5

8.8:1 comp, engine flipped in the engine bay to RHS, intake manifold design changes, coil-on-plug ignition, metal head gasket, anti-lag hardware on the exhaust manifold

EVO 6

RPM Limit raised to 7600rpm, various oil and water cooling improvements, Inconel turbine for GSR and titanium for RS

EVO 6.5

"Tommi Makkenen Edition"

EVO 7

New intake manifold, hollow cams, intercooler water spray

EVO 7.5 GTA

Smaller turbo, 5 speed INVEC-II Automatic Transmission, no anti-lag system, no water spray

EVO8

First US model, OEM ECU de-tuned for emissions, new water pump design, stronger rods and pistons, new exhaust manifold design, lighter A/C comp bracket, MR model has 6-speed transmission

EVO 9

MIVEC continuously variable intake cam, different extended spark plugs, two-piece rings, RS and GT mag-alloy turbo compressor 

Sensor Information


Crank/Cam Sensor

Early models use a cam angle sensor located on the rear of the head above the flywheel.  From the EVO 4 onward the 4x trigger was relocated to a 2x crank trigger.  The pattern is the same, however timing precision is improved.

CAS (Cam Angle Sensor) Models

This engine variant uses a cam sensor that incorporates the crank and cam sensor signals.  The EVO models have an optical disc, but other 4G engines use a chopper wheel, but they provide the same signal pattern.

  

Optical Disc Type
 

Chopper Wheel Type


Wiring


Pin
Function
Haltech Connection
1
2x Cam Signal
Home + (Yellow in Home 4-core)
2
4x Crank Signal
Trigger + (Yellow in Trigger 4-core)
3
Power
12V+ (Red in Trigger 4-core)
4
Signal Ground
Signal Ground (Blue in Trigger 4-core)

Trigger and Home Wiring Hack

A common hack to make wiring simpler is to do the following:

In the Grey shielded Trigger 4-core cable we have 12V+, Signal Ground, Trigger+, and Trigger-.   We need all of these wires except for Trigger-
In the Grey/Black shielded Home 4-core cable we only need the Home+
If we relocate the Green Trigger- wire so that instead of going to this ECU pin it instead goes to the Home+ ECU pin we now have all of the wires we require in a single 4-core cable.

For Elite 550 / 750 / 950
1. Remove the Yellow wire from ECU pin A32 and insulate it. It will not be used.
2. Remove the Green wire from ECU pin A33 and move it to A32.

For Elite 1000 / 1500 / 2000 / 2500
1. Remove the Yellow wire from ECU pin B2 and insulate it. It will not be used.
2. Remove the Green wire from ECU pin B5 and move it to B2.

Crank Sensor Models EVO4-on

A Hall Effect crank position sensor is used. Although now mounted on the crank, the signal provided to the ECU is the same as for the earlier CAS models so settings remain the same.  EVO 9 have the came sensor pattern inverted requiring a different trigger pattern to be selected but again the settings are the same.






Crank Sensor Wiring




Pin
Description
Haltech Connection (Trigger 4-core)
1
Signal Ground
Signal Ground (Blue in Trigger 4-core)
2
Signal
Trigger + (Yellow in Trigger 4-core)
3
Power
12V+ (Red in Trigger 4-core)

Cam Sensor

A Hall Effect cam sensor is used and this is located on the exhaust camshaft.




Cam Sensor Wiring





Pin
Description
Haltech Connection (Home 4-core)
1
Signal Ground
Signal Ground (Blue in Home 4-core)
2
Signal
Home + (Yellow in Home 4-core)
3
Power
12V+ (Red in Home 4-core)


It is possible for engine builders replacing camshafts to install the cam trigger backwards.  This will flip the TDC Offset by 360deg.


Trigger Configuration - EVO 1-7




Trigger Configuration EVO 8MR-9



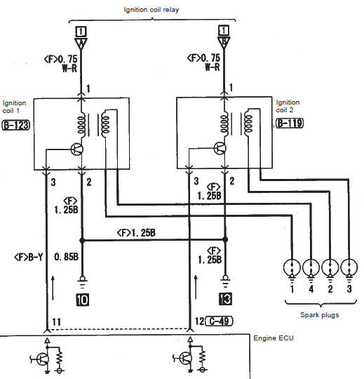
Ignition Coils and Igniter

All models have Waste Spark ignition.   Early models use dual-post ignition coils with an external igniter module.   Later model have coil-on-plug with a spark plug lead running from each coil to its opposing cylinder in the firing order and have internal igniters.

Early Ignition



Igniter Wiring
Wiring information is labelled on the igniter







Pin
Function
Haltech Connection
OC1
Output To Coil 1 -ve
---
IB1
ECU Signal 1
Ignition Output 1
VB
12V+ Ignition Switched
---
TAC
Tacho Output
---
GND
Ground to Cylinder Head
---
IB2
ECU Signal 2
Ignition Output 2
OC2
Output To Coil 2 -ve
---

Late Ignition



Wiring




Pin
Function
Haltech Connection
1
12V+ Ignition Switched from Relay
--
2
Ground to Cylinder Head
--
3
Signal From ECU
ECU Ignition Output

Dwell Time




Throttle Position Sensor

This engine uses a cable operated throttle body with a position sensor.


Pin
Function
Haltech Wiring
1
Power
5V+
2
Signal
AVI
3
No Connection
--
4
Signal Ground
Signal Ground

MAP Sensor

These engines do not come with a MAP sensor.  The EVO 9 has a MAP sensor but this is not used for engine control.
Use the internal MAP sensor that comes with your ECU.  For higher boost levels an external MAP sensor should be used instead, connected to a spare AVI.



Variable Cams

Only the EVO9 variant of this engine comes with a variable cam system. Mitsubishi call this MIVEC and it allow for continuous cam control on the inlet cam only.
Wiring for the intake cam position sensor is the same as for the normal engine exhaust cam position sensor.

The MIVEC solenoid can be directly wired to the ECU using any spare output other than the Ignition Output.  The other pin will go to 12V+ switched with ignition.

Idle Valve

This engine uses a stepper motor type of idle air control valve. This will need 4 outputs from the ECU, typically using DPOs oruts (HBO) on Nexus ECUs or stepper motor outputs on a dual connector Elite ECUs (1000/1500/2000/2500). While it is possible to use DPOs to control this idle valve with an Elite 550/750/950, it uses quite a lot of outputs available on these ECUs, so it is generally not recommended.





Recommended wiring:

Idle valve pin
Elite ECU
Nexus ECU
1
Stepper 1C
HBO 3
3
Stepper 1D
HBO 4
4
Stepper 1A
HBO 1
6
Stepper 1B
HBO 2

The +12V switched supply pins 2 and 5 can remain wired as factory for Nexus and Elite ECU models. However, ensure the output Drive Type setting is set to Low Side in the software, as shown below.

Recommended Range: 120 steps
Recommended Speed: 100 steps / sec





Note: For older Haltech ECUs (e.g., Platinum Sport 1000 or 2000) where the stepper motor outputs always drive both high and low, the middle idle valve +12V pins 2 and 5 must be disconnected and insulated. 


Coolant Temperature




Pin
Haltech Connection
1
Any Spare AVI*
2
Signal Ground

The wiring for this sensor is not polarity-sensitive.
*An AVI with a selectable pull-up resistor should be used. If not available, an external 1k ohm pull-up to 5V must be wired in.


Air Temp

The air temperature sensor is part of the MAF Sensor. If the MAF is removed a new sensor should be added to the intake plenum or as close as possible to the throttle body.

Knock Sensor

The 4G63 uses an older design resonant knock sensor.  These are prone to failure and are also only suitable for relatively standard engines.


For heavily modified engines it is better to use a doughnut style non-resonant sensor such as the Haltech Knock Sensor.
 

MAF Sensor

Although most users of Haltech ECUs will be deleting the MAF, it is possible to use a MAF if you prefer.  All models use a Frequency style sensor, so this must be connected to a DPI or SPI and not an AVI as with most other sensors.




Wiring
Pin
Function
Haltech Connection
1
5V+
5V+
2
Baro Signal
AVI
3
MAF Signal
DPI or SPI
4
12V+
---
5
Signal Ground
Signal Ground
6
Air Temperature Signal
AVI
7
Reset
---

O2 Sensors

All engines come with narrow band O2 sensors.  These are only suitable for emissions use and are not suitable for engine tuning

For correct operation, a Haltech WB1 kit is highly recommended for this application, with the provided 4.9 sensors replacing the pre-cat sensors.  Sensors use a 22mm socket or spanner to remove and replace.


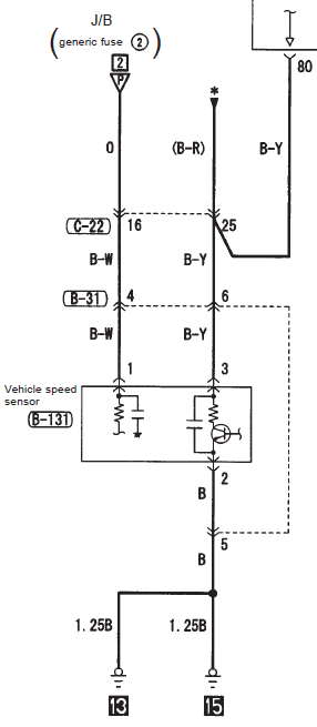
Vehicle Speed Sensor

This engine uses a Hall Effect Vehicle Speed sensor.



Wiring
Pin
Description
Haltech Connection
1
12V+ Switched Power
---
2
Signal Ground
Signal Ground
3
Signal
DPI or SPI

Approximate Calibration Pulses Setting: 2600 pulses/km

Injector Data

Flow

The injector flow rate is measured with the injectors held wide open at 100% duty.  

Model
Injector Flow
VR4
450cc
EVO 1-4
510cc
EVO 5-9
555cc

Dead Time

When an injector is commanded to open for a certain amount of time, the dead time is the amount of time the injector is not actually open during this period.  It covers the time to energise the solenoid and begin to open and the time to close as well.  There are also transient periods during which the injector is opening and closing where fuel flow is not at full capacity so this lost peak flow period is also taken into account.  

OEM ECU Information

EVO 1-3 ECU


   

EVO 4 ECU




EVO 6 ECU




EVO 8MR-9 ECU

These models have a different connector with 3x rows of ECU pins.


Location

EVO 1-6

ECU is located behind the passenger kick panel.

EVO 7-9

ECU is located vertically behind the right hand side of the glove box.  A small inspection cover can be removed below the right side of the glove box to access the OEM ECU Connector. 

ECU Pinout

EVO 1 - 3

   



EVO 4





EVO 5





EVO 6



EVO 6.5

Same as EVO 6 with "Ignition 1+4 Pin 23" and "Ignition 2+3 Pin 10" are swapped.

EVO 7



EVO 7.5 GTA Automatic



EVO 8



EVO 8MR



EVO 9



Base Maps

Base maps have been created for use with the Haltech Elite Adapter Harnesses and come with the ESP Software package.  Platinum Pro - Maps come with the ECU Manager Software.




    • Related Articles

    • What’s so special about Mitsubishi 4G63

      Manufacturing everything from air conditioners, forklift trucks, hydraulic equipment, power generators, printing machines, ships, aircraft, and even railway systems, Mitsubishi shied away from mainstream motorsport until the 1960s.  But it was in the ...
    • Engine Configuration

      Engine Configuration The Engine Configuration node contains basic configuration information about your engine. Engine Information Engine Capacity The Displacement of the engine. The units for Displacement are selected in the NSP software under ...
    • Nexus Plug-in ECU - GM Delco

      Overview Congratulations on your purchase of a Nexus GM Delco Plug-in ECU. This vehicle-specific product allows you to seamlessly integrate a Nexus ECU into your vehicle without the complexity of wiring. With this hassle-free solution, you can start ...
    • Engine

      This section will guide you through setting up the software and calibrating the necessary values to enable you to start your engine and achieve a steady idle. By the end of this section, the vehicle will not be ready to be driven, but will be ready ...
    • G13B Engine

      Information on the Suzuki G13B engine, as found in the Suzuki Swift GTI / Cultus. Haltech ECU Options All Elite models can run this engine. General Information Cylinders 4 Displacement 1298 cc / 79 ci Firing Order 1,3,4,2 Cylinder Orientation ...