VQ35DE Engine

VQ35DE Engine

Although there are a number of variants of this engine designed for low rpm torque over performance, it is only the 350Z/Skyline based variants that are the focus here.






Haltech ECU Options

The only model that supports this engine is the Elite 2500





General Information

Cylinders
6
Displacement
3498cc
Firing Order
1,2,3,4,5,6
Cylinder Orientation
See diagram


VQ35DE Firing Order and Cylinder Orientation


Available with either a 6sp manual or a 5sp automatic transmission



CAN

The 350Z and Skyline models with this engine use CAN for the dashboard and ABS control and the IPDM (intelligent Power Distribution Module). 
Support has been added for the Elite 2500 model.
Supported Channels include:
  1. Tacho
  2. Coolant Temp Gauge
  3. Thermo Fans
  4. A/C Request and Output
  5. Cruise Control
  6. Vehicle Speed and 4x Wheel Speed Sensors
  7. Steering Angle
  8. Brake Pressure
  9. VDC Switch
  10. Yaw
  11. Lateral G
  12. Check Engine Light
  13. Economy Signal



Model Variants

There are various models of the VQ35 engine.

VQ35DE

Has 1x DBW Throttle, Variable Intake Cam Timing Only.  6500rpm limit. FSR6R31A 6sp manual transmission


VQ35DE Rev Up

Has 1x DBW Throttle, Variable Intake and Exhaust Cam Timing. Introduced in the 35th Anniversary limited edition 350Z. 7000rpm limit.  CD009 6sp manual transmission

The exhaust cam control system uses a magnetic retarder to move the cams.  Although mechanically different to the conventional hydraulic control of the inlet cams, the control method in the ECU is the same. The control system is sensitive to oil viscosity and temperature and the recommended 5W30 oil should be used where possible.  Even so, control of the exhaust cams should only take place when the oil is near operating temperature.  Typically above 75C coolant temperatures as a rough guide.  

This model uses an electric assistance to the hydraulic power steering.  It requires a 5V+ tacho connection to operate correctly.  This can be provided from DPO1 on the Elite 2500.

VQ35HR

Has 2x DBW Throttle, Variable Intake and Exhaust Cam Timing. 7500rpm limit.
Note: Haltech does not support 2x DBW Throttles on the Elite ECU range. As such the VQ35HR engine is not supported.

Common Models

Engine Type
Common Vehicles
VQ35DE
350Z MY03-05
V35 Skyline
VQ35DE Rev Up
350Z MY05-07
VQ35HR
350Z MY07-09
V36 Skyline






Sensor Information

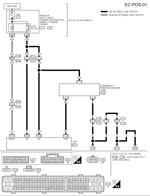
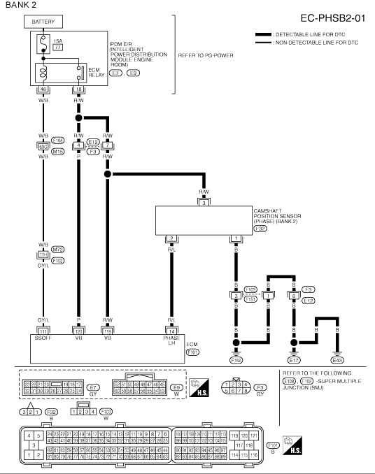
Crank/Cam Sensor


TDC Offset is 681
Trigger uses Rising edge, Home uses Falling edge.  Pullups Enabled for all.


The VQ35 engine uses a crank position sensor with the trigger wheel being integrated onto the flywheel. Although of a missing-tooth design all missing tooth gaps are equal sized so there is not enough information to run the engine on the crank sensor alone.  As such the Elite Quick Start feature is not of any benefit and can be disabled.
There is a common issue when using aftermarket flywheels designed to work with other variants of the VQ35DE that have more than 1 locating dowel. It is possible to use the wrong dowel hole so care must be taken.

It uses a cam position sensor for each variable cam, so there are 2x cam sensors on a normal VQ35 and 4x cam sensors on Rev Up and HR engines.

VQ35DE Flywheel Trigger


Crank Sensor

A Hall Effect sensor is used.




Pin
Description
Haltech Connection (Trigger 4-core)
1
12V+ Switched
Red
2
Trigger +
Yellow
3
Signal Ground
Blue



Cam Sensor

A Hall Effect sensor is used.


   

Pin
Description
Haltech Connection (Home 4-core)
1
Signal Ground
Blue
2
Trigger +
Yellow
3
12V+ Switched
Red



Trigger Configuration










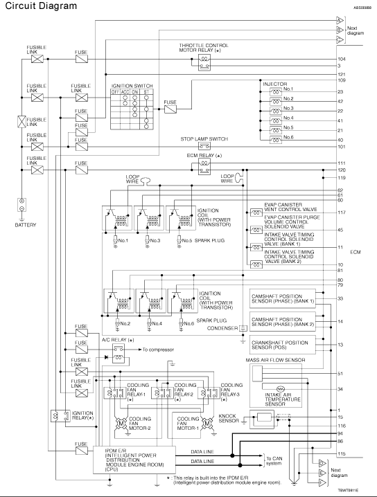
Ignition Coils

350Z ignition coils feature an internal igniter.  These can be wired directly to the ECU.
There are two types of coils found on the VQ35:

VQ35DE and Rev Up




Pin
Description
1
ECU Ignition Output
2
Ground (to head)
3
12V+ Switched


Dwell Time





VQ35HR

This coil has the same type of connection as found on the Skyline R35 

Pin
Description
1
ECU Ignition Output
2
Ground (to head)
3
12V+ Switched







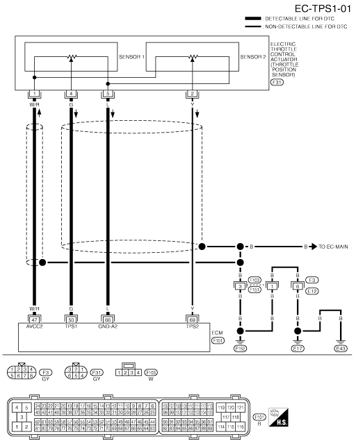
DBW Throttle

The VQ35DE and Rev Up variants use a single Drive By Wire throttle body.

Motor Connection



Pin
Haltech Connection
3
DBW1
6
DBW2


DBW Throttle Position Sensors Connection



Pin
Description
Haltech Connection
1
5V+
5V+
2
TPS2
AVI3
4
TPS1
AVI2
5
Signal Ground
Signal Ground



DBW Accelerator Pedal Position Sensors Connection



Pin
Description
Haltech Connection
1
Signal Ground
Signal Ground
2
APP2
AVI5
3
Signal Ground
Signal Ground
4
5V+
5V+
5
APP1
AVI4
6
5V+
5V+






O2 Sensors

There are 4x O2 Sensors on the VQ35. 
Early MY03-04 models use all narrowband sensors.  Narrowband sensors are not useful for tuning and are used primarily for catalytic converter efficiency.
MY05-onwards use 2x Bosch LSU4.2 pre-cat sensors and 2x narrowband post-cat sensors.  The 4.2 sensors cannot be connected directly to the Haltech Elite ECU. 

For correct operation a Haltech WB2 kit is highly recommended for this application, with the provided 4.9 sensors replacing the pre-cat sensors.  Swapping the sensors is accessed only from below the vehicle.  Sensors use a 22mm socket or spanner to remove and replace.







MAP Sensor

These engines do not come with a MAP sensor.
Use the internal MAP sensor that comes with your ECU.  For higher boost levels an external MAP sensor should be used instead.
On the intake plenum there is a plugged vacuum port that can be used for this purpose.







Coolant Temperature



Wiring is not polarity sensitive

Calibration: Use "Temperature - Nissan Z33 Coolant.cal"
Created for Haltech ECUs using a 1k pullup to 5V





Air Temp

The air temperature sensor is located as part of the MAF Sensor.


Wiring is not polarity sensitive.
Pin
Haltech Connection
5
Air Temp Signal (AVI)
6
Signal Ground
Pins 1-4 are used for the MAF Sensor

Calibration:

Created for Haltech ECUs using a 1k pullup to 5V






Oil Temperature

Rev Up and HR engines have an oil temperature sensor used to activate the exhaust cam control system.

Wiring is not polarity sensitive.
Pin
Haltech Connection
1Any Spare AVI
2Signal Ground
Wiring is not polarity sensitive

Calibration: Use "Temperature - Nissan Z33 Coolant.cal"
Created for Haltech ECUs using a 1k pullup to 5V






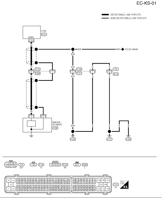
Knock Sensor

OEM Knock sensors are polarity dependent. They also internally link the ground to the engine block which is bad for signal ground integrity. In the Nissan wiring there is no connection to pin 2 and if wiring the sensor from scratch pin 2 should not be connected to signal ground.


Pin
Haltech Connection
1
Knock Signal
2
No Connection






MAF Sensor

Although most users of Haltech ECUs will be deleting the MAF, it is possible to use a MAF if you prefer.


Pin
Description
1
No Connection
2
12V+ Switched
3
Sensor Ground
4
Signal 0-5V
Pins 5 and 6 are for the Air Temperature Sensor






Power Steering Electronic Assistance (Rev Up and HR)

The Rev Up and HR versions of the 350Z have an electronic power steering controller that operates together with a conventional hydraulic system.  It takes in a number of channels of information, one of which is Engine RPM from the ECU. Even though it connects over CAN, it actually receives a conventional Tacho style signal from the ECU.  This is a 5V square wave.

DPO1 should be set to Tacho and Pullup to 5V to provide this signal.  Without the signal the steering is heavy at low speed.



For the Australian delivered Rev Up model this signal pin is unlisted but is on OEM ECU pin 110.  USDM vehicles appear to have this signal on pin 103.





Injector Data

Flow




Dead Time











OEM ECU Information

350Z OEM ECU (AUDM Rev Up Model)
   

Location

For RHD vehicle (Australian Delivered)
The OEM ECU is located behind the passenger SRS airbag. 


Access and Removal

The OEM ECU is accessed by the following procedure.
  1. Lift away the door protector strip near the kick panel. It does not need to be completely removed
  2. Remove the kick panel by unscrewing the plastic nut near the firewall and pulling hard from the lower section toward the inside of the vehicle. Two clips are holding it in place.
  3. Remove phillips head screw for lower dash panel.
  4. Remove the card holder/cup holder near to the centre console on the top of the lower dash panel.  This can be difficult. Removal is done by using a thin bent pick or screw drive and lifting a small tab at the back of the card holder in the centre. Trial, error, and patience is required.
  5. Remove the 10mm bolt where the card hold was located.
  6. Remove the 10mm bolt near the cigarette lighter.
  7. Pull carefully on the lower dash panel to remove it.
  8. Remove the cigarette lighter wiring connector to allow complete removal of the lower dash panel.
  9. The ECU should be disconnected by pulling on the tab to unlock the lever, and lever away the connector
  10. 2x 10mm nuts hold the ECU bracket and can now be removed to allow the ECU to be also removed.

To allow wiring or MAP sensor hose to be routed to the ECU a small slit can be cut in the horizontal firewall grommet.  This is located in the battery compartment in the engine bay.





ECU Pinout

VQ35DE

   




VQ35DE Rev Up

   













    • Related Articles

    • Engine Functions

      This page is used to enable and disable any Engine Function nodes in the Navigation Tree.  Function names can be clicked on to navigate to that functions relevant tree node. Any errors will be highlighted in red for your attention. 
    • TB42 Engine

      Information on the Nissan TB42E engine Haltech ECU Options Supported with a Plug 'N' Play adaptor harness using an Elite 750 or Elite 2500 ECU for a Nissan Patrol Y60 model. Can also be custom-wired using a universal harness and a Nexus R3 or R5 VCU. ...
    • 4G63 Engine

      Information on the Mitsubishi 4G63 engine. The focus is on DOHC Turbo models only. General Information Cylinders 4 Displacement 1998 cc / 121.9 ci Firing Order 1,3,4,2 Model Variants There are a number of variants of the 4G63 engine. Galant VR4 / ...
    • SR20 Engine

      The Nissan SR20DET, DE, and VE engines SR20DET Turbo SR20DE Aspirated SR20VE Haltech ECU Options ECU Model Plug In Available OEM Functions Not Supported Suitable Installation Type Support Sequential and/or Direct Fire Ignition Platinum Pro S15 ...
    • Engine Configuration

      Engine Configuration The Engine Configuration node contains basic configuration information about your engine. Engine Information Engine Capacity The Displacement of the engine. The units for Displacement are selected in the NSP software under ...